Seite 2 von 5
Re: Meine 3D-Micro im 3D-Druck.
Verfasst: 07.12.2021, 11:09
von GER OK 712
Hallo liebe MM-Segler,
Ich möchte mich bei Frank Hölscher entschuldigen.
Ich habe unbeabsichtigt deine Segelnummer in meine Segel übernommen und eingezeichnet.
Leider kann ich die gemachten Bilder nicht mehr ändern. Möchte meine 3D-Micro mit deiner
Segelnummer hier zeigen. Und bitte um deine Zustimmung.
Warum ist mir das passiert?
Das kommt von meinen anderen Boot. Die RG65. Dort habe ich die 712 als Segelnummer.
Und ohne zu Überlegen habe ich die Segelnummer einfach auf die MM übertragen.
Ein großes Dankeschön für dein Verständnis. Und nochmal entschuldige Bitte.
Kuddel
Ps; Ich beantrage gerade eine richtige Segelnummer für meine MM.
Re: Meine 3D-Micro im 3D-Druck.
Verfasst: 08.12.2021, 09:22
von GER OK 712
Hallo liebe MM-Segler,
Die Drucktechnologie verlangt auch eine besondere Konstruktionsweise für die Ausbauteile.
(Schwertkasten, Maststuhl, Ruderkoker usw.) Die Bauteile müßen dementsprechend angepaßt sein.
Der Filamentfaden braucht immer eine Unterpolsterung damit dieser abgelegt werden kann.
Und das ist in der Konstruktion zu beachten.
Nuten, Bohrungen, Hohlkehlen und Überstände erschweren das Drucken. Bedingt durch ihrer
Form entsteht das „Ablegeproblem“.
Hilfe bringen Stützstrukturen die im Sliker mit geniert werden. Leider hinterlassen diese unschöne
Abdrücke auf der Oberfläche der Bauteile nach dem Entfernen.
Aus diesem Grunde versuche ich die Bauteile so zu konstruieren das die Stützen nicht gebraucht
werden.
Hier zeige ich die besondere Art der Konstruktion. Der 3D-Drucker kann diese Bauteile nun gut drucken.

- Schwertkasten.jpg (54.96 KiB) 7897 mal betrachtet
Das ist ein Schwerkasten mit eingebautem Maststuhl für eine RG65. Nur mit einer durchdachten Aufteilung ist die Baugruppe
sauber zu drucken.

- Schwertkasten Explosion.jpg (64.43 KiB) 7897 mal betrachtet
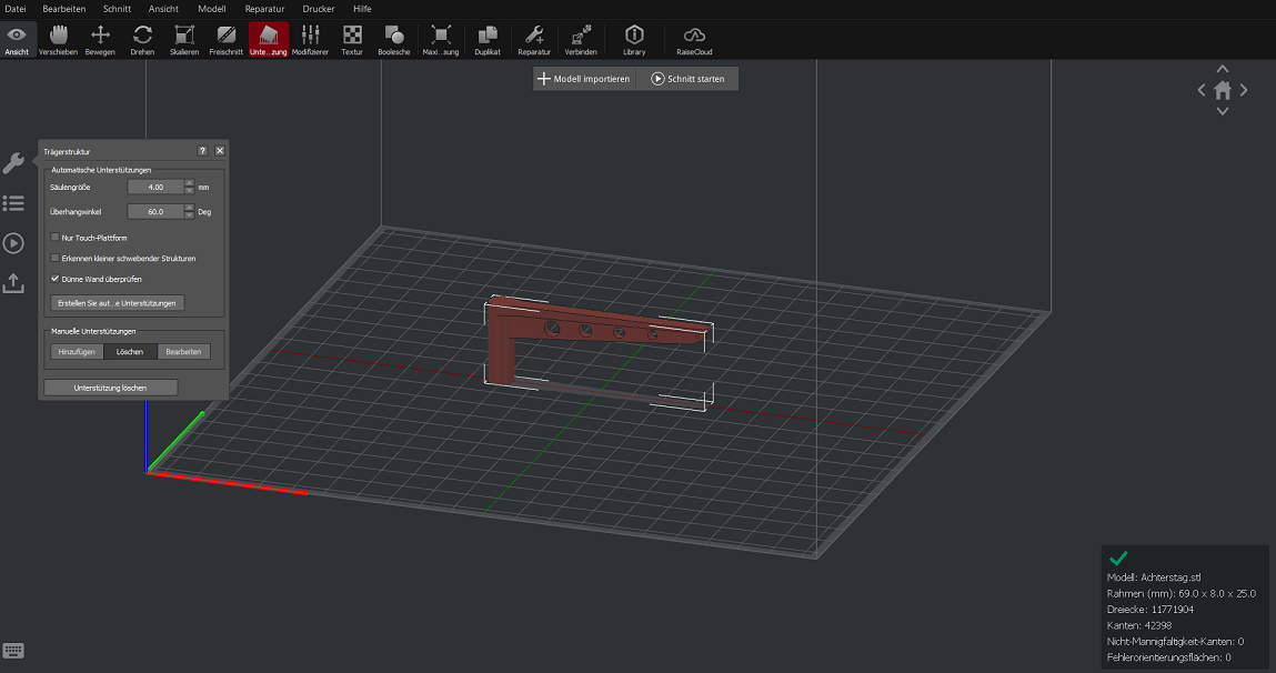
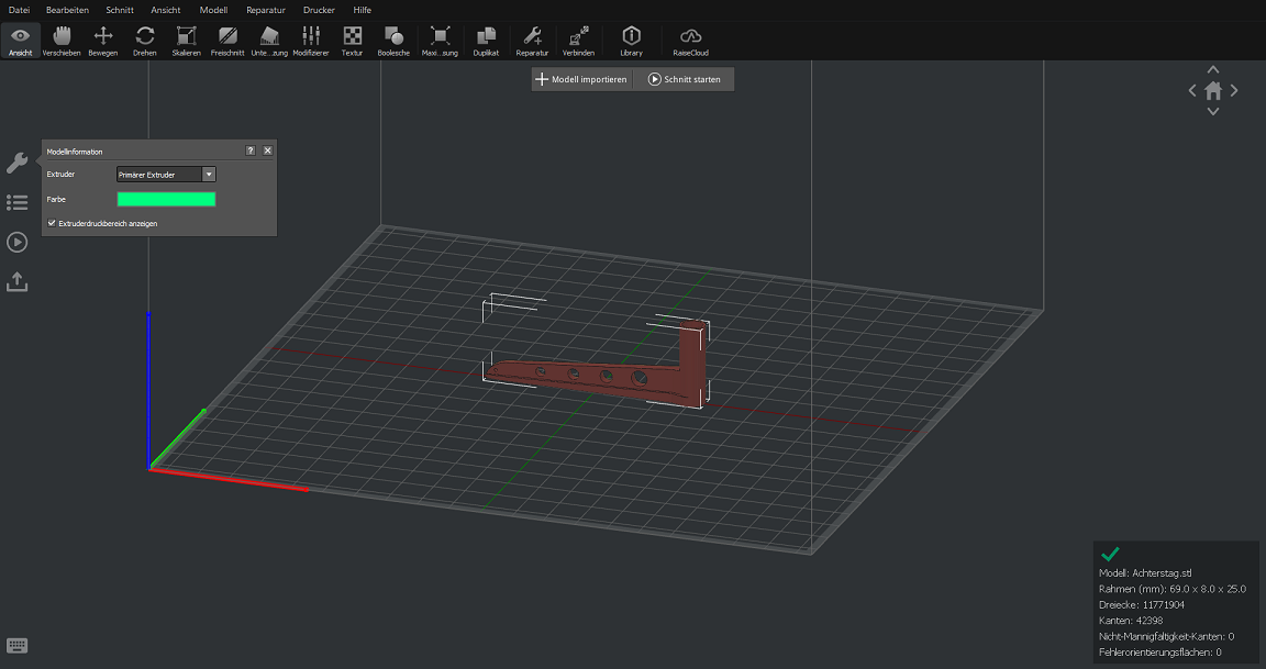
Aber auch die Ausrichtung der Bauteile auf dem Druckbett kann Stützstrukturen vermeiden.
Hier ist das Beispiel des Achterstagauslegers der MM.

- Achterstag ohne Stützstruktur.PNG (249.46 KiB) 7897 mal betrachtet

- Mit dieser Aufstellung auf dem Druckbett kann das Bauteil nur mit Stützstruktur gedruckt werden.
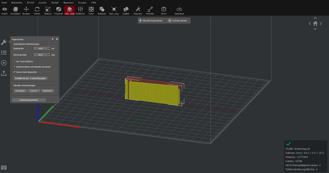
- Achterstag Stützstruktur.PNG (241.85 KiB) 7897 mal betrachtet

- Achterstag gedreht.PNG (218.11 KiB) 7897 mal betrachtet
Wird das Bauteil mit seiner Lage auf dem Druckbett verändert, ist es ohne zusätzliche Stützen druckbar.
Es lohnt sich darüber Gedanken zu machen. Die Qualität der produzierten Bauteile verbessert sich. Und Nacharbeiten fallen damit weg.
Am Ende macht das Zusammenbauen der Baugruppen/Boot viel mehr Spaß.
Kuddel
Re: Meine 3D-Micro im 3D-Druck.
Verfasst: 08.12.2021, 10:07
von GER OK 712
Hallo liebe MM-Segler,
Ich denke nun wird es nochmal sehr Interessant für euch. Bis jetzt habe ich eigentlich einen
illegalen Teil gezeigt. Die Bauvorschrift der MM bedingt das Bauen aus dem Baukasten.
Und gegen diese Vorschrift habe ich mit meinem Modellbauvorhaben verstoßen.
Aber, die Bauvorschrift der MM erlaubt mir als Modellbauer die Anhänge und Takelage für mich
anzupassen. Und das ist natürlich legal (Im Sinne der Bauvorschrift) für alle MM-Modellbauer.
Das 3D-CAD und der 3D-Drucker eröffnen nun Möglichkeiten an die man vorher
nicht denken konnte. Die geplanten Projekte sind einfacher umzusetzen. Und das noch mit einer
ausgezeichneten Qualität. Die so erzeugten Ergebnisse begeistern mich immer wieder.
Lümmlenbeschlag, Niederhalter, Salingsbeschläge, Klemmschieber und Umlenkrollen kann ich so
konstruieren und drucken.

- DSC00583.JPG (283.65 KiB) 7891 mal betrachtet

- Beschläge.jpg (278.39 KiB) 7891 mal betrachtet
Das Ruder und das Schwert ist so entstanden. Zwei Hälften (BB, STB) habe ich für das Ruder und
Schwert vorgesehen. Damit kann ich die Ruderwelle gut einlegen. Und das Schwert bekommt noch
einen stabilen Draht als Verstärkung.

- DSC00510.JPG (137.66 KiB) 7891 mal betrachtet

- DSC00511.JPG (206.85 KiB) 7891 mal betrachtet

- DSC00509.JPG (126.27 KiB) 7891 mal betrachtet
Das Ballastgewicht habe ich als Positiv-Teil gedruckt. Einen Formkasten gebaut und davon einen
Gipsabdruck hergestellt. Nun habe ich die Möglichkeit mir meine Ballastgewichte selber zu gießen.

- DSC00504.JPG (331.19 KiB) 7891 mal betrachtet

- DSC00505.JPG (305.63 KiB) 7891 mal betrachtet

- DSC00556.JPG (374.45 KiB) 7891 mal betrachtet
Kuddel
Re: Meine 3D-Micro im 3D-Druck.
Verfasst: 08.12.2021, 13:20
von GER OK 712
Hallo liebe MM-Segler,
Der Einbau der Ruderanlage (Koker) und der Schwertkasten ist bei Modellbooten immer eine
besondere Herausforderung. Die richtige Position finden und das lotrechte Ausrichten
im Bootskörper ist schwer.
Das Grundprinzip der vor markierten Stellen im Bootsrumpf habe ich mir vom originalen
Baukasten abgeschaut. Die Idee ist prima und ich habe sie in abgewandelter Form übernommen.
Die Einbaulage kann im CAD schon bestimmt werden. Bohrmarken die mitgedruckt werden
erleichtern das Bestimmen der Position.
An diesen Stellen wird ein Loch gebohrt. Und mittels Paßstift richte ich das Bauteil aus.
Der Paßstift ist praktischer weise der Bohrerschaft.
Wie im Bild gezeigt ist das Ausrichten präzise und einfach. Eine praktikable Lösung.

- DSC00574.JPG (322.45 KiB) 7864 mal betrachtet

- DSC00575.JPG (265.38 KiB) 7864 mal betrachtet
Die weiteren Bilder zeigen die Bohrmarken. Mittelteil für den Schwertkasten. Und Heckteil für den Koker.

- MM 2020 V4.1.0 Mittelteil.png (172.3 KiB) 7864 mal betrachtet

- MM 2020 V4.1.1 Mittelteil.png (91.26 KiB) 7864 mal betrachtet

- MM 2020 V4.1.0 Heck.png (454.18 KiB) 7864 mal betrachtet

- MM 2020 V4.1.1 Heck.png (453.68 KiB) 7864 mal betrachtet

- MM 2020 V4.1.2 Heck.png (121.33 KiB) 7864 mal betrachtet
Kuddel
Re: Meine 3D-Micro im 3D-Druck.
Verfasst: 08.12.2021, 13:35
von Gerd MM
Bauvorschriften / Design ?
Wenn nicht weiter entwickelt wird, ist's Ende, mit Neuheiten auf dem Modellboot/ Hobby + Firmenmarkt.
Auch der Hobbybauer trägt eine hohe Entwicklung bei, die der Zukunft sehr hilft u. für Firmen sehr interessant ist.
Es gibt Bestimmungen die auch Mal auslaufen.
Ich darf ähnliche Design's entwickeln für's Hobby oder auch für den Verdienstmarkt .
Es darf aber nicht abgekupfert werden, ohne Erlaubnis.
Es ist ein scharfes Schwert.
Wenn's nur für mich ist's, zum Hobbysegeln, wird's nicht so ganz dramatisch werden.
Je nach Lage u. Ansicht der anderen Seite.
Wenn es auf dem Markt kommt, mit höhere Auflage, kann es richtig teueren Stress geben.
Da wird es aber auch keinen Kompromiss geben.
Besser immer um Erlaubnis bitten.
Oft wird's dann für den Hobbybau erlaubt.
Schriftlich festhalten.
Beid Seiten wollen Fortschritt.
Re: Meine 3D-Micro im 3D-Druck.
Verfasst: 08.12.2021, 14:54
von GER OK 712
Re: Meine 3D-Micro im 3D-Druck.
Verfasst: 08.12.2021, 15:20
von GER OK 712
Hallo Gerd,
Ich habe bei der Entwickelung der 3D-Micro genau darauf geachtet das es keine Urheberrechtsverletzungen gibt.
Das Boot ist keine Micro Magic. Meine 3D-Micro besitzt den Bug der rMM und ihr Heck ist der cMM abgeschaut.
Der Name meines Bootes lautet auch 3D-Micro.
Es sind also keine „Ein-Eige Zwillinge“. Nur Schwestern.
Außerdem liegen im Falle der MM die Urheberrechte bei der Firma Graupner. Blos die Firma
existiert nicht mehr. Es ist niemand mehr da der das Recht einklagen kann.
Damit ist in der Praxis der Weg frei das Boot zu kopieren und nachzubauen.
Meine Beweggründe die 3D-Micro zu bauen sind rein Privat und nur ein Hobby für mich.
Ich habe nicht vor das Boot Kommerziell zu nutzen und damit eine Produktion aufzubauen.
Damit Geld zu verdienen. Unter diesem Gesichtspunkt sind Kopien erlaubt.
Kuddel
Ps; Gerd, Sonst hast Du mit deinem Einwand recht. Produktpiraterie ist eine Ernste Sache.
Und leider werden die Urheber ihrer Produkte damit um ihre ehrlichen Einnamen
gebracht. Du siehst ich habe mir das wohl überlegt. Um niemanden zu prellen.
Re: Meine 3D-Micro im 3D-Druck.
Verfasst: 08.12.2021, 15:33
von A-55
Auch könnte es eine Überlegung für die MM Klasse werden, Deine Konstruktion für Regatten zuzulassen.
Ich denke wenn ein neuer Hersteller zugelassen wurde, können auch andere zugelassen werden.
Was meint Ihr?
Schöne Grüße
Udo
Re: Meine 3D-Micro im 3D-Druck.
Verfasst: 08.12.2021, 17:00
von Gerd MM
Moin Kuddel,
habe deine Bau- & Design- Fähigkeiten nie in Frage gestellt.
Im Gegenteil bin eher begeistert von dir.
Habe das auch davor beschrieben.
War mal sehr allgemein begründet, daß das alles sehr beachtet werden muss.
Besonders auch nee Idee mit VO65, IMOCA60, TP52 in Verbindung zu bringen.
Nur mit Genehmigung.
Auch bei den Foils AC Raketen.
Wenn ich sowas bei meinen Miniprojekten angehe,
mache alles selber, designen, berechnen, bauen.
Ist ein völlig anderer
Maßstab im Verhältnis Modellboot & Großboot.
Ist meine eigene Konstruktion. Fertig.
@Udo, warum nicht, MM muss viel mehr produziert werden.
@ Kuddel, bin weiter sehr interessiert an deinen Projekten.
Werde aber n i c h t abkupfern.
Ahoi.
VG.
Gerd.
Re: Meine 3D-Micro im 3D-Druck.
Verfasst: 08.12.2021, 18:23
von bora
Hallo Kuddel,
dolle Sachen machst du da, Respekt!
Hast du denn den vorderen Teil des Rumpfes 1:1 von der russischen Vorlage übernommen? Ich kann mich ganz entfernt an ein Gespräch mit Achim erinnern. Der erwähnte damals glaube ich ein leicht vergrößertes Volumen im Bugbereich, ist aber schon Jahre her.. Vielleicht verwechsle ich da etwas.
Ohne Jurist zu sein, bin ich was irgendwelche Rechte angeht bei deinem privaten Projekt ganz auf deiner Seite. Ob Hacker irgendjemand gefragt hat, ob sie das Boot nachbilden können? Wen sollte man da fragen? Viel wichtiger war stattdessen die Anerkennung der nMM durch die internationale Klassenvereinigung.
Vor einigen Jahren, als ich noch im MMi Vorstand und die Versorgungslage besonders finster war, habe ich mal laut darüber nachgedacht, dass für den Fortbestand der Klasse die Freigabe eines in internationaler Abstimmung erarbeiteten 3D Datensatzes (Betonung auf ein!) zur allgemeinen Verwendung eine Lösung sein könnte. Dazu wären sicherlich noch einige Details zu klären gewesen. Man hätte damit aber dafür sorgen können, dass der Sinn der Klasse, möglichst einheitliche Boote zu bewegen, beibehalten wird und gleichzeitig wären wir aus der Abhängigkeit von einem einzelnen Lieferanten gekommen.
Ich habe dabei auch in früheren Diskussionen schon immer versucht zu vermeiden, dass wir mit zu großen erlaubten Toleranzen bei der Rumpfgestaltung in Richtung Konstruktionsklasse abdriften. Der eine Rumpf läuft bei Welle besser, der andere bei Leichtwind, bei Starkwind… Kleine Unterschiede bei den Spantenquerschnitten, Breite, Volumen machen nachweislich schon spürbare Unterschiede.
Deswegen wäre ich auch komplett dagegen, vor allem jetzt, wo wir einen guten Lieferanten für die Boote haben, irgendeine noch dazu modifizierte 3D Konstruktion als klassenkonform anzuerkennen. Aus der Zulassung der Hacker-Boote, die von Anfang an in Abstimmung mit MMi-Vertretern auf der Basis der Racing MM stattgefunden hat, irgendeinen Automatismus für andere abzuleiten halte ich für einigermaßen fragwürdig.
Aber egal, das Thema wurde nach meinem Ausscheiden aus MMi nicht weiterverfolgt und ist meiner Meinung nach im Moment auch nicht angesagt. Trotzdem gut zu wissen, dass es Kuddels gibt. Man weiß ja nie.
Noch als Bemerkung nebenbei.. die IRSA hat damals Regeln für ein 3D gedrucktes Boot in MM Größe aufgestellt und dazu die NANO Klasse definiert. Vielleicht wollte man in die offene MM-Lücke stoßen. Ich kann aber nicht erkennen, dass sich NANO durchgesetzt hat. Oder hat da jemand andere Erkenntnisse?
Grüße
Ralf